En
Th
หน้าแรก
เกี่ยวกับบริษัท
ข้อมูลบริษัท
วิสัยทัศน์และพันธกิจ
ลักษณะของธุรกิจ
ประวัติความเป็นมาของบริษัท
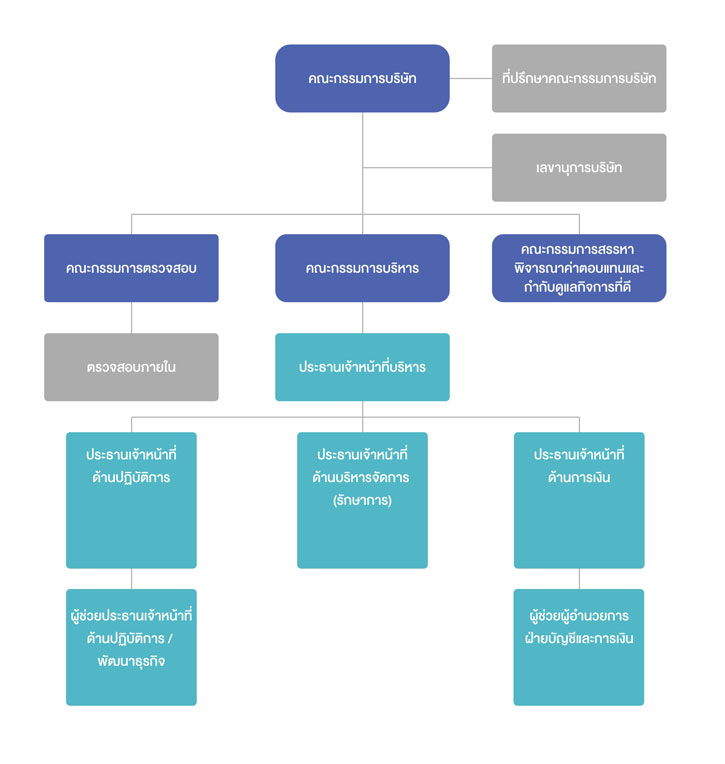
โครงสร้างองค์กร
คณะกรรมการบริษัท
คณะกรรมการตรวจสอบ
คณะกรรมการสรรหา พิจารณาค่าตอบแทน
และกำกับดูแลกิจการที่ดี
คณะกรรมการบริหาร
สารจากประธานกรรมการ
สารจากประธานเจ้าหน้าที่บริหาร
รางวัลแห่งความภาคภูมิใจ
ธุรกิจของบริษัท
บริการท่าเทียบเรือ
บริการพื้นที่ฝากเก็บสินค้า
บริการอื่นๆ
นักลงทุนสัมพันธ์
หน้าหลักนักลงทุนสัมพันธ์
ข้อมูลพื้นฐาน
ข้อมูลบริษัท
ข้อมูลทางการเงิน
ข้อมูลราคาหลักทรัพย์
ข้อมูลการปันผล
ข้อมูลสำหรับผู้ถือหุ้น
การกำกับดูแลกิจการที่ดี
ห้องข่าว
เอกสารเผยแพร่เพื่อนักลงทุน
เว็บแคสและเอกสารนำเสนอ
ข้อมูลนักวิเคราะห์
สอบถามข้อมูลนักลงทุน
ข่าวและกิจกรรม
ข่าวของบริษัท
ข่าวแจ้งสื่อมวลชน
วิดีโอบริษัท
การพัฒนาที่ยั่งยืน
การกำกับดูแลกิจการที่ดี
ความรับผิดชอบต่อสังคม
คณะทำงานเพื่อการบริหาร
ความยั่งยืนองค์กร
ร่วมงานกับเรา
ตำแหน่งงานว่าง
สมัครออนไลน์
ติดต่อเรา
ที่อยู่บริษัท
ติดต่อประธานกรรมการ
ติดต่อเลขานุการบริษัท
ติดต่อนักลงทุนสัมพันธ์
ติดต่อเรื่องอื่น
หน้าแรก
>
เกี่ยวกับบริษัท
>
โครงสร้างองค์กร
โครงสร้างองค์กร